2026-04-04 09:36:45 +02:00
2025-11-09 01:12:43 +01:00
2026-04-04 09:36:45 +02:00

Piège à frelons

L'objectif de ce projet est de concevoir un piège a Frelons Asiatiques sélectif et ultra simple ainsi que de le tester pour en mesurer la sélectivité.

Contexte

Dans le but de piéger les frelons asiatiques, un piège sélectif doit pouvoir :

  • Appâter et laisser entrer le frelon asiatique, mais empêcher l'accès au frelons européens
  • Eviter dappâter d'autres insecte, et laisser sortir ceux qui seraient venus
  • Ne pas noyer les insectes : cela permet aux frelons asiatique démettre des phéromones de détresse pour en attirer d'autres, ainsi que permet aux autres insectes de s'échapper.

# Design

Le design reste très simple et peu coûteux

  • Un bocal de verre
  • Un couvercle sélectif
  • Un appât
  • Un paillage permettant aux insectes de ne pas se noyer

Pour la sélectivité les paramètres suivants sont retenus:

  • Trou d'entrée de 8 mm, permet l'entrée du frelon asiatique et le rejet du frelon commun
  • De multiples trous de sortie de 5,5 mm permettant aux abeilles et autres insectes de sortir

Réalisation

Modélisation sous Fusion360

Afin de pouvoir monter notre piège sur un bocal en verre, il faut en comprendre le mécanisme de montage. Pour les bocaux que j'ai souhaiter tester, il m'a fallu quelque essais pour trouver les bon paramètres d'hélice permettant de "visser" notre couvercle.

J'ai donc mesuré les paramètres de mon bocal au pied à coulisse; l'image ci-dessous décrit les paramètres à mesurer

Pour mes pots de confiture et de cornichons, j'ai les mesures suivantes :

  • A = 80,5 - 80,7 mm
  • B = 77,5 - 77,6 mm
  • C = 71,7 - 71,9 mm
  • D = J'estime le pas à 25mm par tour d'hélice
  • E = 12mm

Il faut donc pour notre piège avoir un diamètre interne au moins égal à la valeur "A" pour qu'il puisse se positionner autour du filet du bocal. Je retiens 81 mm. Pour le filet il faut qu'il ait une sur-épaisseur pour tenir sur le filet du bocal, mais il ne doit pas empêcher le vissage et doit avoir un diamètre minimum de "B". J'utilise un profil triangulaire de 1,5 mm ce qui donne un diamètre interne au filet de 81-3 = 78 mm.

On commence donc par construire une galette de diamètre interne 81 mm et d'épaisseur 4.8 mm

Pour construire cette galette commencer par créer une nouvelle esquisse. Ici on dessine un cercle d'un diamètre de 85.80 mm

On sélectionne ensuite lesquisse pour l'extruder sur 16 mm

Avec l'outil d'évidement on retire de la matière sur notre volume pour garder une épaisseur de 2,4 mm

Afin d'éviter d'avoir des angles droits sur notre pièce, nous allons arrondir l'arrête intérieur de notre volume. Cela évite que la pièce ne se casse car les angles sont des points de fragilité.

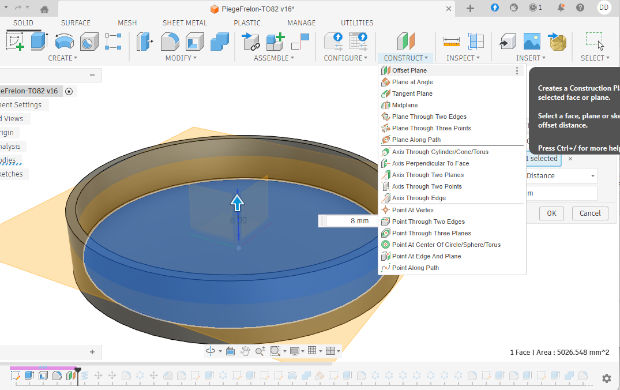
Arrive maintenant une étape importante, la réalisation de l'hélice. J'ai du faire 3 impressions pour arriver a avoir une hélice correcte et un bon serrage sur mon pot. On va commencer par créer un plan décalé, de 8 mm par rapport au fond de notre pièce.

A partir de ce plan décalé nous allons créer une hélice. Cette hélice va devoir être précisément positionnée pour que le serrage soit efficace. Ici on utilise notre plan décalé comme surface de départ. Il faut ensuite préciser les paramètres de diamètre, de révolution et de pas (pitch) pour créer un tronçon d'hélice. La forme que j'ai testé qui fonctionne le mieux est d'utiliser une section triangulaire de 3mm.

Le filet n'est que très partiel, ici 1/8 de tour. En effet sur notre pot de confiture, il y a 6 hélices indépendantes. Faire notre longueur d'hélice à 1/6 de tour pose des problèmes d'engagement, avoir une longueur légèrement plus courte facilite le vissage.

L'outil "Move/Copy" permet de modifier /déplacer une face. Nous allons ici l'utiliser pour donner un angle sur la sortie de notre pas d'hélice. Pour cela utiliser dans le menu "Modifier" l'outil "Move/Copy". Ensuite sélectionner la face a déplacer, puis utiliser les poignées pour modifier l'angle de la face.

Puis on fait la même chose sur l'entrée du pas d'hélice. L'utilisation de l'outil "Move/Copy" permet de donner un angle d'entrée à notre hélice. Pour cette deuxième étape et pour aller un peu plus vite, on peut utiliser la touche "M" du clavier pour arriver au raccourci de cet outil.

Encore une fois pour éviter d'avoir des arrêtes tranchantes à l'impression, nous allons réaliser un arrondi sur lextrémité du filet. Je met ici 0,2 mm pour faire un arrondi très petit. attention car à trop arrondir cette extrémité, on réduit le diamètre de l'hélice ce qui rend le serrage moins bon. Avec 0,2 mm je trouvais que c'était une bonne valeur.

Notre filet est maintenant bien défini, cependant sur mon pot de verre j'ai 6 hélices. Nous allons donc utiliser un autre outil pour reproduire ce filet 6 fois. Il faut utiliser l'outil "Pattern"==>"Circular Pattern"

Ensuite il faut cliquer sur les objets à reproduire de manière circulaire. Pour ce faire sélectionnez l'hélice. Il faut aussi définir l'axe autour duquel l'objet est reproduit. Ici nous sélectionneront l'axe bleu vertical. Puis ils faut indiquer le nombre de reproductions. ici 6.

Pour faciliter l'entrée du couvercle sur le pot, nous allons réaliser un chanfrein sur l'arrête interne du couvercle. Ici on clique sur selectionne Modify ==> Chamfer , puis on selectionne l'arrête en cliquant dessus. Le paramètre utilisé est ici 1 mm pour qu'un chanfrein soit réalisé avec 1 mm de profondeur.

On viens ensuite créer les trous de sortie de 5,5mm sur le pourtour. Ces trous permettent aux insectes qui seraient rentrés, mais que l'on ne veut pas piéger, de ressortir. Pour cela nous allons créer une esquisse sur la face interne, le long de l'axe vert.

Cette esquisse sera composée de deux cercles de 5,50 mm de diamètres, puis de deux lignes pour les relier afin d'esquisser un trou oblong.

Ensuite avec l'outil "Ciseaux" on viens retirer les arrêtes des lignes qui ne servent plus pour ne garder au final que le trou oblong.

Voici le résultat que vous devriez avoir.

Avec l'outil d'extrusion on va "percer" le couvercle pour créer notre trou oblong.

Puis il va falloir à nouveau utiliser l'outil Pattern ==> Circular Pattern pour reproduire ce trou sur notre couvercle. Dans mes essais je trouvais que 25 trous semblait un bon compromis. Là aussi on selectionne les faces de notre trou comme "Objet" à reproduire, puis l'axe bleu pour indiquer autour de quel axe la rotation et la reproduction vont se faire.

Nous allons maintenant dessiner la base de notre cône d'entrée. Ici je dessine un cercle de 58 mm sur la face intérieure de notre couvercle.

Puis avec l'outil "Extrusion" nous allons percer la base de notre couvercle.

Nous allons maintenant créer une esquisse complexe qui va servir de base à notre cône d'entrée. Pour commencer nous allons définir une ouverture de 8 mm sur la pointe de notre cône, cela implique un rayon de 4 mm à l'entrée. Nous allons aussi définir une profondeur de 60 mm pour notre cône.

Il faut donc commencer par deux traits à angle droit avec les côtes indiquées ci-dessus.

Ensuite à la base nous allons réaliser une forme similaire mais en "trichant" un peu. En effet nous devrions repartir de la face intérieur de notre trou dans le couvercle, mais cela peut poser des problèmes plus tard. Pour éviter cela, je rajoute un petit trait de 0,5 mm en "entrant dans" la matière. Cela nous permet de garantir que notre cône sera bien "soudé" avec le couvercle initial.

Pour finir on relie par des diagonales les deux esquisses que nous venons de réaliser.

Au final vous devriez avoir une forme comme celle ci-dessous. Cette esquisse représente une section de notre cône. Et nous allons maintenant le faire tourner sur 360 degrés pour avoir un volume.

Pour créer le cône nous allons faire une "révolution" de cette esquisse sur 360 degrés. Pour cela utiliser l'outil "Revolve" puis sélectionner l'esquisse que l'on viens de réaliser, ainsi que l'axe bleu vertical. Indiquer que l'on va faire une révolution sur 360°

Une opération que nous aurions pu faire plus tôt est de "combiner" les filets de notre pas de vis avec ce volume. Pour cela sélectionner comme "target body" le couvercle et son cône, et en "tool body" les filets du pas de vis (il y en a 6 à sélectionner) puis cliquez sur l'opération "Join"

Cela rassemble toutes nos formes en un seul corps.

Il faut maintenant créer un plan de construction incliné, cela va nous permettre de dessiner une esquisse sur un plan incliné du cône.

Pour faire ce plan incliné cliquer sur le menu "Construct" puis "Plane at angle"

Cela ouvre un menu demandant de sélectionner une arrête pour la construction du plan. Or nous n'avons pas d'arrête apparente à ce moment. Cependant, vous pouvez dans arborescence de gauche aller "ouvrir" arborescence des esquisses. Et en cliquant sur le petit oeuil à gauche de la dernière, la rendre visible.

Maintenant on peu sélectionner l'arrête extérieure de notre esquisse pour la construction du plan. On le voit ainsi se matérialiser par une face orange à l'angle de notre cône.

Cependant en regardant bien, on saperçoit qu'il n'est pas dans le bon plan. Notre plan incliné "coupe" la pièce en deux et ne permet pas de dessiner de trous sur la face.

Heureusement, avec le paramètre "angle" il est possible de le modifier, et ici en utilisant un angle de 90 degrés, on arrive à orienter le plan correctement.

On peut maintenant dessiner les perçages à réaliser sur le cône. Ici j'utilise 5 trous ronds et deux trous oblongs. Ils font tous au minimum 5,5 mm pour permettre aux insectes de sortir (ceux qui ne sont pas des frelons asiatiques)

Une fois l'esquisse terminée on utilise l'outil d'extrusion pour percer tous ces trous.

Il faut maintenant à nouveau utiliser l'outil "Pattern" pour reproduire les trous sur le cône. Cependant il y a une particularité. Etant donné que sur chaque "niveau" de notre cône nous avons un cercle plus petit, il faudra veiller à reproduire de moins en moins les trous.

Par exemple au premier niveau comme ci-dessous, j'ai 20 trous

J'en fait en moyenne 2 de moins par étage mais vous pouvez changer cela pour avoir plus ou moins de trous dans ce cône. Sur ce modèle j'ai :

  • 20 trous sur l'étage le plus bas avec les trous oblongs
  • 18 trous sur l'étage supérieur avec les trous rond
  • 15 trous sur les oblongs
  • 13 trous sur l'étage au-dessus avec les trous ronds
  • 11 trous sur l'étage suivant
  • 7 trous sur l'étage suivant
  • 5 trous sur l'étage le plus haut

On a maintenant une belle grille qui n'a qu'un trou pour laisser rentrer les frelons en bout de grille avec une entrée de 8 mm lui permettant de rentrer. Sur cette grille nous avons une grande quantité de trous permettant aux insectes plus petits de s'échapper au besoin.

J'ajoute maintenant au corps de la pièce deux "pieds" qui permettrons de poser le bocal en verre sur la tranche. Pour cela je créer une nouvelle esquisse sur le plan du bas, cela va nous permettre de dessine des cercles de 15 mm de diamètre, positionnés à 50 mm du centre de la pièce.

Ces cercles vont légèrement "toucher" notre couvercle, et nous allons utiliser cela pour les fusionner avec la pièce originale. Je perce aussi des trous, 3 trous de 2 mm qui vont servir à visser une petite casquette, et 2 trous de 5 pour potentiellement attacher le piège à une branche.

Une fois l'esquisse terminée, nous réalisons une extrusion sur 5 mm pour donner du volume à nos pieds :

A ce stade cela ne tiendra pas longtemps, le plastique va casser trop vite sur ces points de contact. Une méthode simple est de sélectionner les arrêtes et de faire un chanfrein. Je selectionne les arrêtes autour de mes pieds et réalise un chanfrein de 15 mm

EXTRA 1 : Pour améliorer le modèle on peut lui faire une petite "casquette" qui limitera légèrement l'entrée d'eau en cas de pluie. Cette casquette se monte au moyen de 3 vis a bois de 3 mm.

Pour la réaliser je vais partir de mes esquisses de pied ainsi que la base du couvercle. En extrudant vers le bas, je suis sûr que les composants seront alignés pour y loger mes vis :

Puis je réalise sur la base de l'esquisse initiale du couvercle un arc de cercle, cet arc de cercle va servir pour la casquette.

Et là il suffit d'extruder la casquette vers le bas. Maintenant en prenant les composants et en les fusionnant, nous pourrions créer une nouvelle pièce.

Pour fusionner les composants, utiliser l'outil de combinaison

Et encore une fois nous allons appliquer un gros chanfrein de 5 mm pour renforcer les angles

J'utilise ensuite l'outil "move" pour donner un angle aux bords de ma casquette et la rendre un peu moins "carrée", vous pourriez aussi y appliquer un chanfrein.

Et pour finir on déplace la casquette sur le même plan. Pour cela utiliser l'outil "move" mais en sélectionnant la pièce complète. le fait de la mettre sur le même plan fait que les deux pièces peuvent être imprimées en même temps dans l'imprimante.

Pour l'envoyer vers l'imprimante il faut exporter cette pièce dans un format de "partage" qui est très standard pour les logiciels de 3D, le format STEP.

Pour cela cliquer sur Fichier puis exporter, et enregistrez le fichier au bon format sur votre PC.

Pour sauvegarder votre travail sur votre ordinateur (et pas uniquement dans le Cloud Autocad) vous pouvez exporter au format F3D.

Impression dans Bambu Studio

Le fichier est importé au format STEP dans BambuStudio en vue d'une impression 3D. Ce logiciel d'une extraordinaire simplicité permet de lancer le découpage en couches d'impression et de lancer la tache d'impression en quelques clicks.

Ici je retiens du fil PLA commandé chez le fabriquant de l'imprimante, donc tous les paramètres d'extrusion sont connus du logiciel. J'imprime de manière assez fine pour avoir un beau rendu : 0,12 mm par couche, ce qui rend l'impression longue. Cela serait très bien déjà en 0,2 et fonctionnerais aussi.

L'impression en cours en "mode silentieux" (soit 50% de la vitesse de déplacement maximale) afin de pouvoir aller dormir dans la pièce adjacente.

Description
No description provided
Readme 33 MiB
Languages
STL 100%