SondeDifferentielle
L'idée est de construire des sondes différentielles pour le loisir, le design est issue d'un dépôt GitHub https://github.com/lbarbisch/Diff-Probe
Une très bonne explication du fonctionnement des sondes différentielle est donné dans cette vidéo https://www.youtube.com/watch?v=_OZ5Xer84eo
Une explication intéressante pour une sonde allant jusqu’à 100MHz et tutoriel pour la fabriquer
Contexte
Nous n'avons pas besoin de très hautes performances ni de très hautes tension. Le design devra être capable de fonctionner sur le secteur et avoir une bande passante d'environ 1MHz. L'objectif de cette sonde n'est pas de faire de la mesure de précision, mais de chercher des formes d'ondes parasites sur le secteur.
Design
Circuit primaire sans compensation impédance
Le design part d'une base d'un "Amplificateur de mesure" à 3 amplificateurs opérationnels
Le gain typique pour un tel amplificateur est calculé avec la formule suivante :
Considérons que l'on prennes des ampli opérationnels de type TL071, qui sont vraiment des entrées de gamme peu chers. Alors nous devons retenir les limitations suivantes :
- Si on alimente l'ampli op avec une tension de +/-5V alors nous sommes limités sur l'amplitude de la tension de sortie à environ +/-4.8V jusqu’à 200kHz. Donc si on souhaite mesurer des fréquences plus grande l'amplitude de sortie sera limité.
- Il est intéressant de ne pas avoir un gain trop différent de 1 pour éviter de se limiter sur la bande passante en boucle fermée. Ici on voit que pour un gain de 1, on arrive jusqu’à 1 MHz, mais si le gain est fort (montré sur l'image a 10) alors la bande passante basse a quelques centaines de kHz
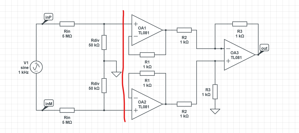
Pour mesurer des tension plus importantes, nous avons besoin d'un pont diviseur en entrée. Ci-dessous un petit circuit modélisé avec circuitLab
En première partie a gauche un diviseur de tension par 100 avec des résistances de 5 MΩ et de 50 kΩ
Sur la droite un amplificateur de mesure avec une résistance Rgain infinie (non connectée) et donc un gain de : Gain = (1 + 2 * R1 / Rg) (R3 / R2) ==> Gain = R3/R3 = 1
En combinant les deux, nous avons bien une sonde divisant la tension par 100 et un ampli op permettant de calculer la différence entre les deux signaux d'entrée.
Compensation impédance
Etant donné que dans l'ampli op lui même, les entrées on une capacité parasite, le signal sera perturbé par ces capacités qui agiront comme un filtre passe bas.
Ces capacités parasites peuvent être modélisées ainsi aux entrées de l'amplificateur opérationnel. Il y a une capacité de chaque entrée par rapport au GND appelée "common-mode" capacitance et une capacité entre les entrées appelée "differntial capacitance"
Pour les compenser, un pont diviseur capacitif sera placé en parallèle des résistances
Son objectif est de compenser le signal de manière à ce qu'il reste propre et que le couple résistances d'entrées + ampli op n'agissent pas comme un filtre passe bas écrasant la réponse en fréquence.
Pour calculer les valeurs du pont capacitif nous avons besoin de compenser les 2 pF en mode commun des entrées de l'ampli opérationnel. Etant donné notre ratio désiré de 1/100 cela signifie que nous aurions besoin en entrée d'avoir 0.02 pF ce qui est impossible à réaliser.
En effet nous souhaitons avoir une plage de tension différentielle de 1000 V (+500 sur l'entrée positive et -500 sur la négative). Pour réaliser cela, nous allons scinder les résistances d'entrées en une série de plusieurs résistances, il en va de même pour les capacités. De cette manière chaque capacité aura environ la tension d'entrée divisée par le nombre de condensateurs à ses bornes.
Si on prend pour hypothèse 0,02 pF divisé en 5 condensateurs, cela n'est pas réalisable.
On peut alors prendre le problème dans l'autre sens : qu'est ce qui serait réalisable. Partons du fait que nous avons 5 condensateurs de 10 pF en série sur les entrées, soit un équivalent de 2 pF. Pour que le pont diviseur capacitif ait le même ratio que les résistances, il faut un autre condensateur par rapport au GND de 200 pF. De ces 200 pF nous avons déjà 2 pF fournis par l'entrée de opérationnel. Il reste à installer en entrée 198 pF environ.
Les capacités de compensation sont ajoutée sur le pont d'entrée et sur les résistances de feedback des amplificateurs opérationnels.
Schéma final
Le schéma proposé par lbarbisch reprends les hypothèses ci-dessus. Plusieurs composants sont ajoutés :
- Les résistances d'entrées sont arrangées en série pour que chacune ne soit pas exposée à des différences de potentiel top importantes. Avec 5 résistances et 5 condensateurs par pole, si on applique un potentiel de 500 V par rapport à la terre, chacune "est soumise" à 100 V uniquement.
- Les valeurs des résistances (5 MΩ en entrée et 50 kΩ à la terre) forment un pont de 1/100. Par rapport au schéma initial proposé sur le GIT, les valeurs de R11 sont ajustées. Elles étaient à 3,3 kΩ et sont maintenant a 3 kΩ.
- Les valeurs des condensateurs installés (2 pF en entrée et 198.8 pF + 2 pF de capacité aop) forment un point de 1/100
- Des diodes Zener de protection vont "clipper" les entrées des ampli op. Cependant étant donné leurs capacitance variable et importante, je vais le retirer de mon circuit.
- J'ai mis deux ports USB-C en série, afin de pouvoir alimenter plusieurs modules en parallèles en les reliant par leur ports USB.
Pourquoi retirer les diodes de protection sur les entrées des amplificateurs opérationnels ? Ces diodes ont une capacitance qui est non-négligeable de l'ordre de 300 pF @ 0 V à 100 pF @ 5 V.
Je pense que dans le design proposé, ces diodes n'ont pas été prises en compte dans la compensation avec les capacités d'entrée. Etant donné que leur capacité change avec la tension inverse appliquée à la diode, elles sont quasi-impossibles à compenser.
Modélisation
Dans KiCad un schéma à été réalisé pour recopier le design original. Quelques composants ont été remplacés par soucis d'économie/de simplicité:
- Le connecteur de sortie est maintenant un BNC standard
- Le connecteur USB est un 6P ne comportant que l'alimentation
- Le régulateur DC-DC fournissant les rails positifs et négatifs est une autre référence pour être 5 fois moins cher.
- Les résistances sont toutes prise a 1% au lieu des 0,1% recommandées.
- Les packages des résistances et condensateurs sont tous 805 ou 1206, c'est un peu plus grand mais beaucoup plus simple a souder à la main.
Le PCB est légèrement agrandi pour faire rentrer les composants plus gros en package CMS 805, le design original prend des composants discrets en taille 603 que je n'ai pas envie de souder à la main.
Les circuits imprimés sont envoyés pour préparation chez JLCPCB, vu le prix et la qualité du résultat il ne faut plus hésiter.
Fabrication
Pour la fabrication, je recommande de procéder dans cet ordre :
- Trier tous les composants par valeur et les sortir de leur sachets/bandelettes
- Les organiser dans un plateau a compartiments
- Mettre de la pâte a souder pour tous les composants CMS d'une face
- Coller les composants
- Souder à l'air chaud
- Faire l'autre face
- Terminer par les éléments les plus gros
Je commence par le tri des composants, et l'organisation de ma pince et de la pâte a souder
Ensuite on place des petites gouttes de pâte sur toutes les pastilles d'une face, il ne faut vraiment pas en mettre beaucoup.
Ensuite, sélectionner les composants et les placer dans la pâte
Puis mettre de l'air chaud pour faire fondre l'étain. Avec la tension de surface de l'étain fondu, les composants vont se centrer et se mettre d'équerre par rapport aux pastilles.
Faire cela pour tous les composants CMS, puis souder le reste des gros éléments
Et en dernier on soude le blindage pour protéger les ampli-op de potentielles perturbations électromagnétiques.
Et on est confiant, on teste avec du 230Vac directement. La forme d'onde et l'amplitude sont cohérents
Modélisation 3D
KiCAD permet d’exporter un modèle 3D, de cela on va designer un boitier autour. Je reprend quand même quelques cotes au pied a coulisse car la hauteur du modèle 3D du BNC n'est pas exacte par exemple.
Le modèle 3D est importé dans Fusion360 pour designer le boitier. Le concept est le suivant :
- Un côté pour la partie "haute tension"
- L'autre côté pour les alimentations USB et le BNC
- Sur le couvercle un emplacement pour ranger le petit cordon USB-C permettant de chaîner l'alimentation des boîtiers
Impression 3D du boitier en PLA blanc, le couvercle ayant une forme assez tordue comporte beaucoup de supports.
On intègre ensuite les circuits dans chaque boitier
Essais
Afin de valider que les mesures sont à peu près correctes pour mon usage, j'utilise mon petit GBF pour générer une sinusoïde d'une amplitude de 20V de 1kHz à 10MHz. Pour chaque fréquence je mesure l'amplitude du signal d'entrée, et la mesure faite par les sondes.
Cela permet de tracer une courbe de réponse en fréquence pour les sondes.
On peut remarquer que pour deux sondes sur 3, la réponse en fréquence arrive convenablement jusqu’à 2 MHz, cependant pour la sonde #2 tout s'écroule à 300 kHz.
La différence entre ces sondes est que pour les sondes 1 et 3 j'avais des composants d'un bon fournisseur DigiKey, pour la sonde 2 j'ai utilisé des composants Aliexpress, et en fait les ampli-op livrés par les chinois sont des faux... Ils ne tiennent pas les spécifications qu'ils devraient d'après leur référence. Cela fait maintenant deux fois que je tombe sur des faux composants sur AliExpress...
A l'oscilloscope on voit aussi clairement que la sonde 2 à une grosse atténuation et un gros déphasage a 1 MHz. En bleu la source issue du GBF, en Jaune la sonde 1, en cyan la sonde 2 et en violet la sonde 3.
Concernant le temps de montée, il est acceptable pour les sondes 1 et 3, et encore une fois la sonde 2 peine a monter dans un temps correct.
C'est une certitude que les ampli-op livrés par AliExpress sont des contrefaçon ou du moins sont hors tolérence.


























