SondeDifferentielle
L'idée est de construire des sondes différentielles pour le loisir, le design est issue d'un dépôt GitHub https://github.com/lbarbisch/Diff-Probe Une très bonne explication du fonctionnement des sondes différentielle est donné dans cette vidéo https://www.youtube.com/watch?v=_OZ5Xer84eo
Contexte
Nous n'avons pas besoin de très hautes performances ni de très hautes tension. Le design devra être capable de fonctionner sur le secteur et avoir une bande passante d'environ 1MHz.
Design
Circuit primaire sans compensation d'impédence
Le design part d'une base d'un "Amplificateur de mesure" à 3 amplificateurs opérationnels
Le gain typique pour un tel amplificateur est calculé avec la formule suivante :
Considérons que l'on prennes des ampli opérationnels de type TL071, qui sont vraiment des entrées de gamme peu chers. Alors nous devons retenir les limitations suivantes :
- Si on alimente l'ampli op avec une tension de +/-5V alors nous sommes limités sur l'amplitude de la tension de sortie à environ +/-4.8V jusqu’à 200kHz. Donc si on souhaite mesurer des fréquences plus grande l'amplitude de sortie sera limité.

- Il est intéressant de ne pas avoir un gain trop différent de 1 pour éviter de se limiter sur la bande passante en boucle fermée. Ici on voit que pour un gain de 1, on arrive jusqu'a 1MHz, mais si le gain est fort (montré sur l'image a 10) alors la bande passante basse a quelques centaines de kHz

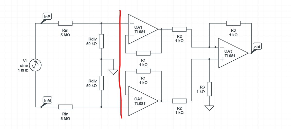
Pour mesurer des tension plus importantes, nous avons besoin d'un pont diviseur en entrée. Ci-dessous un petit circuit modélisé avec circuitLab
En première partie a gauche un diviseur de tension par 100 avec des résistances de 5MOhms et de 50kOhms
Sur la droite un amplificateur de mesure avec une résistance Rgain infinie (non connectée) et donc un gain de : Gain = (1 + 2 * R1 / Rg) (R3 / R2) ==> Gain = R3/R3 = 1
En combinant les deux, nous avons bien une sonde divisant la tension par 100 et un ampli op permettant de calculer la différence entre les deux signaux d'entrée.
Compensation impédance
Etant donné que dans l'ampli op lui meme, les entrées on une capacité parasite, le signal sera perturbé par ces capacités qui agiront comme un filtre passe bas.
Pour les compenser, un pont diviseur capacitif sera placé en parallèle des résistances

Son objectif est de compenser le signal de manière à ce qu'il reste propre et que le couple résistances d'entrées + ampli op n'agissent pas comme un filtre passe bas écrasant la réponse en fréquence.
Les capacités de compensation sont ajoutée sur le pont d'entrée et sur les résistances de feedback des amplificateurs opérationnels
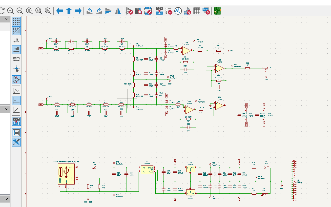
Schéma final
Le schéma proposé par lbarbisch reprends les hypothèses ci-dessus. Plusieurs composants sont ajoutés :
- Les résistances d'entrées sont arrangées en série pour que chacune ne soit pas exposée à des différences de potentiel top importantes
- Des diodes Zener de protection vont "clipper" les entrées des ampli op.
Modélisation
Dans KiCad un schéma à été réalisé pour recopier le design original. Quelques composants ont été remplacés par soucis d'économie/de simplicité:
- Le connecteur de sortie est maintenant un BNC standard
- Le connecteur USB est un 6P ne comportant que l'alimentation
- Le régulateur DCDC fournissant les rails positifs et négatifs est une autre référence pour être 5 fois moins cher.
- Les résistances sont toutes prise a 1% au lieu des 0,1% recommandées.
- Les packages des résistances et condensateurs sont tous 805 ou 1206, c'est un peu plus grand mais beaucoup plus simple a souder à la main.
Le PCB est légèrement agrandi pour faire rentrer les composants plus gros, le design original prend des composants discrets en taille 603.





